1. 文章
1.1 Coding Agent 有个甜蜜点,多数人直接跳过了 | 宝玉的分享
- 先看看有没有参考项目/代码再动手。
- 给 Agent 配上自动验证的能力。
- 先设计后实现。
- 建立反馈闭环。
- 知道什么时候 Agent 不行。
1.2 国产模型春节、来自开发者的一线复盘
- AI Coding 至少是一个千亿美金的市场,而 AI 视频的市场空间不一定比 coding 小,因为十几亿普通用户已经每天在抖音 / TikTok 上消耗 2-3 小时了,在 AI 视频能力进化后,这 2-3 小时带来的意义价值可能还会更大。
- 软件工程的工作性质已经发生了实质性的变化。现在硅谷一线 AI startup 里,一个程序员已经可以一整天不亲手写一行代码,而只是通过聊天来驱动 Coding Agent 完成实打实的工程构建。
- Kimi 2.5 甚至是通过 RL,把类似 “一个 Orchestrator + 一堆 Sub-Agent” 的编排思路直接写进了模型的内生能力里。
- OpenClaw 创始人 Peter Steinberger 在 Claude 账号被封后改用 Minimax 模型一定程度上也验证了 Minimax 在 Performance、cost、speed 上找到了一个很好的平衡点。
- Anthropic 最值得学习的经验是“Dogfooding”。MiniMax 全公司都在用 Agent Native 的组织方式工作,即优先让 Agent 自己解决问题,如果解决不了,就把它定义成下一个版本的 Benchmark
- Fal.ai :可以简单理解为视频模型的 OpenRouter,估值已经达到 45 亿美金,平台上的核心模型很多都是中国的(可灵、海螺、Seedance…)
- Fireworks:通过优化部署中国开源模型(如 DeepSeek、千问等)同样在海外市场赚取了丰厚利润。
- 长期看 ToB 赚取的是辛苦钱,ToC 赚取的才是生态位。
- 长期看,中国厂商的优势不在于直接卖 API,而在于产品出海。拼创意、拼迭代速度,以及拼中国特有的电力成本优势。
- 出海的重心不必绑定美国市场。考虑到地缘政治因素,美国市场可能难以切入,但除此之外的全球市场机会相当广阔。
1.3 AI 工程化落地实践:推翻"完美架构",回归提示词本质
- NotebookLM 的设计逻辑是什么?
输出 = f(来源, 输出格式)
其中:
- 来源:你丢进去的材料
- 输出格式:播客、报告、思维导图...
- f:LLM 的理解和生成能力
- 最好的工具是你不知道它存在的工具。
- LLM 本身就是最好的解释器,它不需要复杂的"协议"
- NotebookLM 直接读 PDF 和网页。Claude Code 直接操作文件系统。它们都没有中间层的"意图识别"或"路由调度"。
- 关键:不要一开始就设计完美的知识结构。遇到什么记什么,自然演进。
- 技巧 1:用 XML 标签隔离不同类型的指令
<coding_style>
<dos>
- 错误处理必须包装:fmt.Errorf("failed to x: %w", err)
- 日志必须带 traceId
</dos>
<donts>
- 禁止使用 panic
- 禁止在循环中调用数据库
</donts>
</coding_style>
- 技巧 2:写决策逻辑而不是散乱的规则
## 遇到不确定的业务逻辑时
1. 先搜索 context/business/ 下的相关文档
2. 如果文档没写,搜索相关代码实现
3. 如果代码也不明确,再问我
- 技巧 3:记录 AI 容易犯的错
## AI 注意事项
- 【重要】修改 config 后要重启服务才能生效
- 【重要】用户表的 status 字段:0=未激活,1=正常,2=封禁(不是布尔值!)
- 我们的方案:直接给 AI 赋予 grep、find、ls 能力。它能像资深工程师一样,通过文件结构和关键词自己找到答案。
- 知识路由表

-
决策口诀:
-
是整体计划?→ plan.md
-
是当前进度?→ process.txt
-
是长期知识?
- 所有人都得知道?→ AGENTS.md
- 特定领域?→ context/ 目录
-

-
落地三原则:
- 文档即记忆 —— AGENTS.md 是人机共用的入职手册
- 先跑起来 —— 从最简单的提示词开始
- 自然演进 —— 观察使用模式,让需求驱动演进
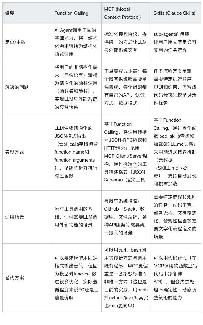
1.4 AI Agent系列|深入解析Function Calling、MCP和Skills的本质差异与最佳实践
-
一句话总结
- Function Calling:AI Agent 调用工具的基础能力,也是后面两个能够存在的基础。
- MCP (Model Context Protocol):由 Anthropic 推动的开放标准,为 LLM 应用提供标准化接口以连接和交互外部数据源和工具,现已捐赠给linux基金会。
- Skills:Anthropic Claude的一个新的尝试,可以允许用户更细致的用文字定义指令、脚本和资源,跟MCP有竞合关系,我们后面会从不同角度来阐述这个竞合关系(虽然很多人认为是互补,但实际上,这两个是竞争关系更大一些)。
-
Function Calling确实解决了核心问题:让LLM能够稳定地输出结构化的工具调用请求,实现了"非结构化→结构化"的转换。这是AI Agent工具能力的基础。
-
MCP的核心其实还是基于Function Calling的。它做的事情很简单:把Function Calling的调用,在客户端转换成一套JSON+HTTP的请求。然后提供一套Server来响应这个JSON+HTTP请求,这样就能实现各类应用都可以被LLM使用的效果。
-
Skills的核心其实也是基于Function Calling的。它做的事情很巧妙:通过一个固化的函数和参数,让模型去查找和加载固定的skills文档。这里的关键是,Skills完全依赖于Function Calling这个基础能力。 如果没有Function Calling,Skills就无法工作。Skills只是在Function Calling之上的一个巧妙应用:把"加载文档"这个操作封装成一个函数,然后让Claude在需要时自动调用。
-
Skill工作流程:
- 初始化阶段:用户用文字定义指令、脚本和资源,打包成Skills(包含SKILL.md和可选的脚本、参考资料等)。Claude在启动时会读取所有Skills的元数据(名称和描述),这些元数据被加载到模型的上下文中(每个约100 token)。
- 发现阶段:当用户发起请求时,Claude会根据请求内容,对比已加载的Skills元数据,判断是否需要使用某个Skill。这个判断过程本质上就是LLM根据上下文做决策,跟Function Calling中判断是否需要调用工具是一样的。
- 加载阶段(Function Calling):如果Claude判断需要某个Skill,它会通过Function Calling机制调用一个专门的加载函数(类似load_skill(skill_name)),将对应的SKILL.md文档内容读取并加载到当前上下文中。这一步完全依赖Function Calling的能力。
- 执行阶段(继续使用Function Calling):SKILL.md的内容(包含指令、流程、示例等)被加入到上下文后,Claude按照文档中定义的指令执行任务。如果SKILL.md中定义了需要执行脚本(比如scripts/rotate_pdf.py),Claude还是会通过Function Calling调用执行脚本的函数。如果需要加载参考资料,同样是通过Function Calling调用读取文件的函数。
-
Skills并没有创造新的能力,它只是把Function Calling这个基础能力组织成了一个更易用的形式:让用户可以用文字定义流程,让Claude自动发现和加载相关知识。 从本质来说,他替代的是mcp 调用的函数里面,过去可能会用代码写的一套串接各种API的逻辑流程,用这种方式,可以增强流程的适应性
-
Agent将决策权完全下放给了 Agent 和 Prompt,能够解决原有写程序不能解决的问题——比如处理不确定性、动态调整策略、理解自然语言意图等。
Claude 判断是否需调用某 Skill(基于请求内容匹配已加载的 skill_name 与 description)
↓
若需要,则通过 Function Calling 调用 load_skill(skill_name)
↓
将对应 SKILL.md 的内容注入当前上下文,作为执行指令依据
↓
Claude 依照 SKILL.md 中定义的流程执行任务
↓
在执行过程中,按需通过 Function Calling:
• 调用 bash 执行附带脚本
• 调用 read_file 读取所需资源文件
↓
整合执行结果
-
MCP的核心是解决与既有系统的接驳问题 : 实际上,与外部系统接驳的方法并不只有MCP这一种——我们完全可以用curl、bash等传统方式来与程序接驳。MCP的价值在于它提供了一套标准化的接驳协议,让不同的工具和数据源能够以统一的方式被LLM使用。
-
Skills则实际上是一个sub-agent的包装 : 它让用户可以用文字来写流程,替代了过去在MCP调用的函数里用代码写的一套串接各种API的逻辑流程。这种方式可以增强流程的环境适应性——因为模型可以根据实际情况动态调整策略,处理不确定性,理解自然语言意图。
-
Agent将决策权完全下放给了模型和Prompt,能够解决原有写程序不能解决的问题。但代价就是不可能100%准确,因为模型的行为存在不确定性,无法像传统代码那样保证完全可预测的执行结果。
-
虽然很多人认为MCP和Skills是互补关系,但实际上,这两者更多是竞争关系。这种竞争主要体现在它们解决的是同一个问题:如何整合多个既有系统,实现复杂的多步骤任务。
-
LLM要实现工具调用,实际上最需要的内容只有:函数名、参数要求,以及一个description。基于这个前提,我们来看看MCP和Skills的不同解决思路:
- MCP的解决思路:通过标准化的协议和Server架构,引入了一个新的协议转换Server(这个Server可以用Node.js、Python或其他语言来实现)。但这个协议转换层往往也只是先做了函数调用的协议转换,然后再增加一个description,打包,发布。这个流程是非常薄的——它本质上只是在Function Calling的基础上,增加了一层JSON-RPC协议转换。
- Skills的解决思路:选择了更简单的办法,可以不需要这层协议转发Server,直接用bash以参数形式调用,结果其实是一样的,还更省事。换句话说,MCP的JSON-RPC可以被直接替换为命令行脚本或curl远程调用,在本地直接调用。这样甚至都不需要额外做MCP封装了。而且在这个基础上,Skills还能支持更复杂的流程定义——通过SKILL.md文档告知LLM如何组合多个接口调用,所以长流程任务的成功率会更高。
-
这就是为什么说它们是竞争关系:当用户选择使用Skills时,他们就不需要在MCP Server的函数中编写复杂的串接代码了;反之,如果选择在MCP Server中实现完整逻辑,Skills的价值就会降低。
- 协议转换Server+代码型流程定义 vs 直接命令行调用+文字化流程定义
-
三者的总结性对比表

1.5 一百个 OpenClaw 产品涌来,我们最近推荐这几款
- MonsterClaw:本地一键安装 把 OpenClaw 那套 CLI 安装流程,压缩成桌面软件的体验。下载、安装、按引导启动,不需要用户摸命令行。
- DeskClaw:你的龙虾桌宠已上线 一只寄居蟹模样的 AI 搭档常驻在桌面上,随时唤起,不是用完就关的对话窗口。
- 水产市场:给 Agent 开一家 Skill 超市 水产市场把Skill这些资产集中上架,让 Agent 自己去发现并安装。
- EvoMap:让 Agent 把学到的东西传给下一个 Agent
2. 项目
2.1 alibaba/zvec: A lightweight, lightning-fast, in-process vector database
alibaba/zvec
A lightweight, lightning-fast, in-process vector database
Zvec 是一个开源的进程内矢量数据库,它轻量级、速度极快,并且可以直接嵌入到应用程序中。它基于 Proxima (阿里巴巴久经考验的矢量搜索引擎)构建,能够以最少的设置提供生产级、低延迟、可扩展的相似性搜索。
2.2 Panniantong/Agent-Reach: Give your AI agent eyes to see the entire internet. Read & search Twitter, Reddit, YouTube, GitHub, Bilibili, XiaoHongShu — one CLI, zero API fees.
Panniantong/Agent-Reach
Give your AI agent eyes to see the entire internet. Read & search Twitter, Reddit, YouTube, GitHub, Bilibili, XiaoHongShu — one CLI, zero API fees.
让Agent可以去网上寻找资料,自动阅读和搜索 Twitter、Reddit、YouTube、GitHub、Bilibili、小红书等内容。
2.3 pydantic/monty: A minimal, secure Python interpreter written in Rust for use by AI
pydantic/monty
A minimal, secure Python interpreter written in Rust for use by AI
一个用 Rust 编写的极简、安全的 Python 解释器,供人工智能使用。可以用来运行LLM生产的代码,不用启动沙箱,但限定了函数和工作空间。里面还有和其他工具的对比
2.4 badlogic/pi-mono: AI agent toolkit: coding agent CLI, unified LLM API, TUI & web UI libraries, Slack bot, vLLM pods
badlogic/pi-mono
AI agent toolkit: coding agent CLI, unified LLM API, TUI & web UI libraries, Slack bot, vLLM pods
OpenClaw基于Pi进行开发而来的
2.5 shareAI-lab/learn-claude-code: Bash is all you need - A nano Claude Code–like agent, built from 0 to 1
shareAI-lab/learn-claude-code
Bash is all you need - A nano Claude Code–like agent, built from 0 to 1
评论