1. 文章
1.1 Claude Code 一篇带你从入门到精通
- 典型:Daily Reddit Digest ——安装 reddit-readonly Skills,每天定时拉取指定 subreddit 的热帖、新帖、评论线程,并根据用户反馈迭代偏好规则
- 深度案例:Multi-Agent Content Factory ——在 Discord 中搭建专用频道,分别部署研究 Agent、写作 Agent、缩略图 Agent。每天早上 8 点自动触发:研究 Agent 扫描趋势 → 写作 Agent 产出脚本/线程 → 缩略图 Agent 生成视觉素材。
1.2 Claude Code之父自曝刘慈欣铁粉!不写PRD、不设职称,Anthropic 如何连续推出两个AI 爆款?
- 最后发现,Agentic Search 的效果碾压所有东西。而所谓 Agentic Search,其实说穿了就是“globbing + grep”,就这么简单。
1.3 Agent Skills 评估指南(含10条最佳实践)
- 文件结构分三层:Frontmatter(触发描述)、Body(操作指南)、可选资源。触发描述的精确度直接决定调用准确率。
- Skills 分两类:能力型(弥补模型短板,随模型迭代可能退休)和偏好型(固化特定工作流)。
1.4 GPT-5.4 vs Opus 4.6 vs Gemini 3.1:五条结论

1.5 这六条 Claude Code 实用提醒,建议加入 MD
- 在编写任何代码前,先描述你的方法并等待批准
- 如果我给出的需求模糊,请在编写代码前提出澄清问题
- 完成任何代码编写后,列出边缘案例并建议覆盖它们的测试用例
- 如果任务需要修改超过 3 个文件,先停止并将其拆分成更小的任务
- 出现 bug 时,先编写能重现该 bug 的测试,再修复直到测试通过
- 每次我纠正你时,反思你做错了什么,并制定永不再犯的计划
1.6 Prompt Caching 原理
-
显式标记 cache_control 断点(最多 4 个),静态内容置前,动态对话置后。
-
请求顶层加一行 cache_control,系统自动管理断点并随对话增长前移,兼容手动断点。
-
Claude Code 团队的 7 条实践准则
-
- 前缀稳定第一:system prompt、tools、CLAUDE.md等静态内容永远置于最前。
- 动态信息用消息注入:如当前日期通过 标签注入消息流,不修改 system prompt。
- 工具列表锁定:运行期间不增删工具,改用 defer_loading 占位 + 动态搜索替代。
- 模型切换隔离:切换模型等于缓存失效,需用子 Agent 隔离调用。
- 特性设计围绕缓存:如 Plan 模式通过额外工具实现,而非配置开关。
- 压缩复用父前缀:上下文超限时自动摘要旧对话,但 system + tools 前缀完整复用,单次压缩成本从 $0.09 降至 $0.009。
- 日志监控:每次调用必检 cache_read_input_tokens 和 cache_creation_input_tokens,读数为 0 即告警。
-
1.7 手把手带你部署龙虾,一次搞定!
1.8 用虚拟机养龙虾,在Mac上通过Lume使用虚拟机的隔离环境安装OpenClaw | 张洪Heo
其他文章参考: Lume:Apple Silicon 专属轻量级虚拟机安装与使用指南基于 macOS 官方的 Virtualizatio - 掘金
1.9 Agent Skills与MCP:一场被误解的“替代战争”
- Agent Skills如同"企业SOP手册":详细描述每个业务流程的标准步骤,规定在特定情境下的决策规则,可由非技术人员编写和维护,随业务需求灵活调整
- MCP如同"企业IT基础设施":提供基础数据访问和计算能力,确保系统安全性和可靠性,需要专业技术团队维护,变更需要严格测试和审批流程
- 优先选择Agent Skills当: ✅ 业务规则复杂且经常变化:当决策逻辑依赖于业务策略而非技术实现时 ✅ 需要人类可读的规范:当非技术人员需要理解和修改行为规则时 ✅ 涉及主观判断:当任务需要权衡多个因素且没有明确的算法时 ✅ 强调一致性和合规性:当需要确保AI行为符合公司政策或法规要求时 ✅ 快速原型和迭代:当需要快速验证想法而不想投入大量工程资源时
- 优先选择MCP当: ✅ 需要访问外部数据源:当任务依赖实时数据、专有系统或敏感信息时 ✅ 性能要求严格:当需要高效处理大量数据或低延迟响应时 ✅ 安全性至关重要:当涉及财务交易、个人隐私或系统关键操作时 ✅ 需要精确控制:当任务要求精确的输入/输出格式或复杂的状态管理时 ✅ 跨系统集成:当需要连接多个不兼容的系统或协议时
1.10 做一个“没有设计”的个人 Agent
- 人是 AI 的感知器官。 不可替代性在于主观体验,你能感知"这个交互哪里不对"、“这个推荐不是我想要的”。 产品经理正在从"设计者"变成 AI 的感受反馈器。核心能力不是画原型写 PRD,而是足够诚实地观察和表达自己的体验。
1.11 35岁以后,我们这些老程序员们能去哪儿?
-
35岁以后的路其实可以归纳为这三种逻辑。
- “降维打击”模式(换行不换岗): 带着互联网的先进生产力和高效率逻辑,去赋能那些数字化程度还不高的传统实业。这是最稳妥的转型,虽然薪酬可能会经历一段阵痛,但你的职场寿命会极大地延长。
- “复合增长”模式(换岗不换行): 在你熟悉的领域里横向扩展。别只盯着那几行代码,试着去懂一点产品,懂一点市场,甚至懂一点法律。当你的技术背景叠加了商业洞察力,你就会从一个“昂贵的工具人”变成一个不可替代的“业务合伙人”。
- “职业重组”模式(大转型): 也就是像那些创业者一样,把过往十年的技术积累、项目管理经验和人脉资源进行彻底的排列组合。这需要你有一颗敢于推倒重来的心,也需要你持续学习的动力。

-
其实,企业的生存逻辑很简单:只要你给公司创造的价值,扣除掉你的工资后,依然有巨大的盈余,你就一直有竞争力。
-
我建议你尝试回答这三个问题,它们能帮你认清自己:
- 你的“超能力”是什么? 做哪些事让你觉得如鱼得水,甚至不用怎么发力就能拿到比别人好的结果?
- 你的“原动力”是什么? 哪些事是你就算没人付钱,也会在周末主动去钻研、去思考的?
- 你的“能力边界”在哪里? 结合你过去的经验,你到底能解决哪类核心问题?
-
我们需要花费很长的时间去自我对话。意识到自身的强点在哪里,兴趣在哪里。而不要再去死磕哪些底层原理了。尤其是在AI高度发达的今天,更应该如此。要把我们自身擅长的点和兴趣点结合到自身的职业发展上来。慢慢走出属于自己的一条人生路径。
-
最重要的,是大胆破圈,去见众生。

- 35岁,对于很多人来说只是“下半场”的入场口。既然未来还有整整60年,既然路还那么长,咱们又有什么好慌的呢?
1.12 社区实战 OpenClaw 最佳实践 - 5 大原则
1.13 OpenClaw 不踩坑恶意 Skills,企业需要自己的 Skills Registry:Nacos 3.2 发布
- 2025 年初,Nacos 确定了全面拥抱 AI 的发展路线,并在此方向上持续投入。去年已率先上线 MCP Registry 与 Agent Registry,为 AI 资源的注册与治理迈出了第一步。
- AI Registry:在 MCP、Agent 基础上补齐 Prompt Registry 与 Skill Registry,四类资源在控制台统一入口,支持注册、检索、版本管理与命名空间隔离。
1.14 玩转OpenClaw,你需要了解的:核心架构、运作原理、Agent部署步骤
- 花时间精力打造和迭代自己的Agent,其实就是跟AI能力正交的一件事,跟培养一个人一样,他可以是很聪明,但他认知世界和做事的能力,需要我们来教导他,这是千人千面的一个话题。
1.15 深度拆解 Clawdbot(OpenClaw)架构与实现
-
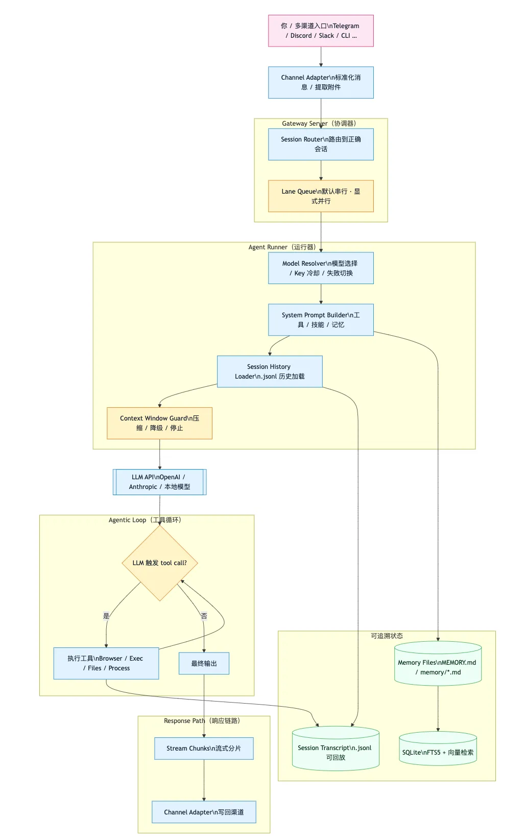
OpenClaw 的定位很明确:它是一个 运行在你机器上的进程,负责三件事:
- 接收来自不同渠道的消息(Telegram、Discord、Slack 等)。
- 调用 LLM API(OpenAI、Anthropic、本地模型等)。
- 在本地或受控环境里执行工具(Shell、文件、浏览器、进程),再把结果回写给你。
-
把 OpenClaw 翻译成工程视角,就是一条清晰的流水线:
-
- Channel Adapter:把不同渠道的输入统一成标准消息,并提取附件。
- Gateway Server:会话协调器,决定这条消息应该进入哪个会话、排到哪个队列。
-

-
记忆:
- JSONL 会话转录:每一行一个 JSON 对象,包含用户消息、工具调用、执行结果、模型响应。
- Markdown 记忆文件:放在MEMORY.m或 memory/ 目录下。
- 建议给记忆加 updated_at 与 confidence 的元信息(哪怕只是写在 Markdown 里)。
- 定期把"已过期/已被推翻"的结论写成一条新记忆,覆盖旧结论,而不是悄悄删掉。
-
安全
-
维护一个 允许列表(allowlist)
-
一些"明显安全"的命令会被默认放行(比如 jq、grep、cut、sort、uniq、head、tail、tr、wc)。**
-
不仅拦命令本身,还拦 危险的 Shell 结构,比如:
- 重定向(>)
- 命令替换($(…))
- 子 Shell((…))
- 链式执行(|| / &&)
-
-
浏览器
- 本质是把网页转成可访问性树(Accessibility Tree / ARIA)的结构化文本,让 Agent"读结构"而不是"看像素"。
1.16 Anthropic 官方 Agent Skills 构建完整指南
1.17 做AI产品三年复盘,我看到的变与不变
-
有些东西其实一直都不会变:
- 首先,是人与人之间的沟通与协作能力——清晰表达、建立共识、管理团队的经验与技巧,这些能力不仅没有被削弱,反而成为AI时代更重要的底层能力。
- 其次,是做选择的“品味”,以及把结果认真、负责地做稳的工程思维。所谓品味,并不只是审美,而是长期积累下来的判断标准、直觉和对复杂系统的理解。过去来自于互联网复杂系统架构、最佳实践和失败经验的沉淀,同样可以用来指导AI提高质量。
- 最为重要的,还有敢于决策、敢于承担结果责任,并与他人建立长期信任的能力。在 AI 参与执行的情况下,“谁对结果负责”反而变得更加清晰,也更加重要。
-
Anthropic 这家公司有一个很厉害的地方:他们擅长用大多数人更容易理解的方式,去“包装”使用模型的技术。过去他们推 mcp,今天他们推 skills。尤其是 skills——在我看来,它是这个阶段非常重要的定义与创新:它用一种普通用户更容易理解的方式,把“如何影响 Context”这件事产品化了,让用户可以通过编写 skills,agent.md的方式,直接改变模型Context,从而改变模型做事的效果。
-
决定这一代 AI 天花板的,是谁能进入更高价值、更高责任、更高决策密度的任务结构。这一代 AI 的终局形态,可能也不会收敛成一个单一的超级智能体,而更接近一整套分布在不同任务层级上的智能系统网络。
1.18 字节 Trae 官方推荐:MCP & Skills Top 10


1.19 Claude Code 团队的 10 个内部技巧,但你不一定都要学 | 宝玉的分享
-
每次纠正 Claude 的错误后,让它自己更新 CLAUDE.md。
-
具体 prompt 可以是:“Update your CLAUDE.md so you don’t make that mistake again.”
-
CLAUDE.md包含内容:
- 常用 Bash 指令:让 AI 知道如何像开发者一样操作命令行。
- 代码风格规范 (Code Style Conventions):确保 AI 写的代码符合团队编码标准。
- UI 与内容设计准则:指导 AI 如何设计界面和编写文案。
- 核心技术实现流程:教 AI 如何处理状态管理 (State Management)、日志记录 (Logging)、错误处理 (Error Handling)、功能门控 (Gating,即控制特定功能的开启与关闭) 以及调试 (Debugging)。
- 代码合并请求 (Pull Request) 模板:规范提交代码时的文档格式。
-
-
在任何请求后面加上“use subagents”。Claude 会自动把任务拆分给多个 Subagents 并行处理,相当于让它“开更多的线程”来解决问题。
-
另一个用法是用 Subagents 保持主会话的上下文干净。把一些独立的子任务分派出去,主会话只负责整体协调。这样主会话的 context window 不会被塞满中间过程。
-
怎么用 Claude Code 来学习新东西
- 首先,在 /config 里开启“Explanatory”或“Learning”输出风格。这样 Claude 在改代码的时候会解释“为什么”这么改,而不只是改完拉倒。
- 第二个用法:让 Claude 生成 HTML 幻灯片来解释不熟悉的代码。Boris 说效果出奇的好。你可以直接在浏览器里看一个图文并茂的代码讲解。
- 第三个用法:让 Claude 画 ASCII 图来解释协议、架构、数据流。纯文本的图表意外地有助于理解复杂系统。
2. 项目
2.1 bytedance/deer-flow: An open-source SuperAgent harness that researches, codes, and creates. With the help of sandboxes, memories, tools, skills and subagents, it handles different levels of tasks that could take minutes to hours.
bytedance/deer-flow
An open-source SuperAgent harness that researches, codes, and creates. With the help of sandboxes, memories, tools, skills and subagents, it handles different levels of tasks that could take minutes to hours.
DeerFlow 发布2.0版本,不共享1.0版本代码,值得学习。
2.2 abhigyanpatwari/GitNexus: GitNexus: The Zero-Server Code Intelligence Engine - GitNexus is a client-side knowledge graph creator that runs entirely in your browser. Drop in a GitHub repo or ZIP file, and get an interactive knowledge graph wit a built in Graph RAG Agent. Perfect for code exploration
abhigyanpatwari/GitNexus
GitNexus: The Zero-Server Code Intelligence Engine - GitNexus is a client-side knowledge graph creator that runs entirely in your browser. Drop in a GitHub repo or ZIP file, and get an interactive knowledge graph wit a built in Graph RAG Agent. Perfect for code exploration
用图的方式去学习Github仓库中的代码
2.3 nearai/ironclaw: IronClaw is OpenClaw inspired implementation in Rust focused on privacy and security
nearai/ironclaw
IronClaw is OpenClaw inspired implementation in Rust focused on privacy and security
一个用Rust写的专注于安全的OpenClaw变体
2.4 googleworkspace/cli: Google Workspace CLI — one command-line tool for Drive, Gmail, Calendar, Sheets, Docs, Chat, Admin, and more. Dynamically built from Google Discovery Service. Includes AI agent skills.
googleworkspace/cli
Google Workspace CLI — one command-line tool for Drive, Gmail, Calendar, Sheets, Docs, Chat, Admin, and more. Dynamically built from Google Discovery Service. Includes AI agent skills.
Google Workspace Cli,支持Gmail,日历,硬盘等,专门为Agent使用
2.5 zhouxiaoka/autoclip: AutoClip : AI-powered video clipping and highlight generation · 一款智能高光提取与剪辑的二创工具
zhouxiaoka/autoclip
AutoClip : AI-powered video clipping and highlight generation · 一款智能高光提取与剪辑的二创工具
自动分析高光场景,提取精彩片段,并自动下载剪辑。
2.6 RightNow-AI/openfang: Open-source Agent Operating System
RightNow-AI/openfang
Open-source Agent Operating System
一个用Rust写的开源的Agent操作系统
2.7 MartialBE/one-hub: OpenAI 接口管理 & 分发系统,改自songquanpeng/one-api。支持更多模型,加入统计页面,完善非openai模型的函数调用。
MartialBE/one-hub
OpenAI 接口管理 & 分发系统,改自songquanpeng/one-api。支持更多模型,加入统计页面,完善非openai模型的函数调用。
原来的OneAPI不维护了,里面的其他的作者基于oneapi重新开发的OneHub,优化了界面,支持Claude接口调用等等。
2.8 affaan-m/everything-claude-code: The agent harness performance optimization system. Skills, instincts, memory, security, and research-first development for Claude Code, Codex, Opencode, Cursor and beyond.
affaan-m/everything-claude-code
The agent harness performance optimization system. Skills, instincts, memory, security, and research-first development for Claude Code, Codex, Opencode, Cursor and beyond.
2.9 eugene1g/agent-safehouse: Sandbox your local AI agents so they can read/write only what they need
eugene1g/agent-safehouse
Sandbox your local AI agents so they can read/write only what they need
一个MacOS上运行LLM代码的沙盒
2.10 anthropic-experimental/sandbox-runtime
anthropic-experimental/sandbox-runtime
A lightweight sandboxing tool for enforcing filesystem and network restrictions on arbitrary processes at the OS level, without requiring a container.
anthropic开源的沙盒
评论